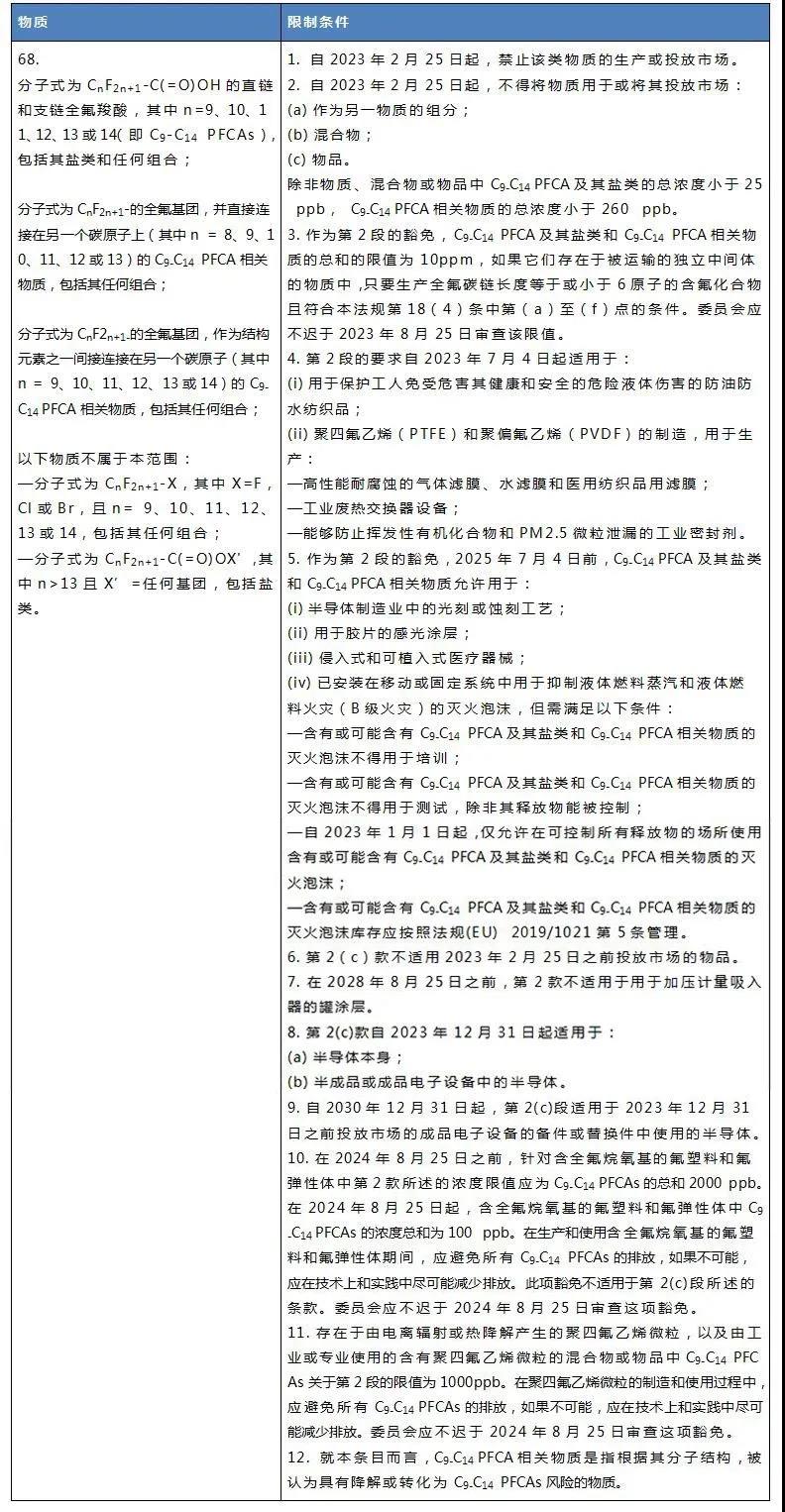
On August 5, 2021, the European Union issued Regulation (EU) 2021/1297 in its Official Journal (OJ), amending Annex XVII of the EU REACH Regulation ((EC) No 1907/2006), replacing the original item 68 with C9 -Restrictions on C14 PFCA and its salts and C9-C14 PFCA related substances. The regulation will come into force on the 20th day of publication in the Official Journal of the European Union.
The specific restriction requirements are summarized as follows:

Reminder
As more and more perfluorinated substances are included in regulatory control, law enforcement agencies have also increased their enforcement of perfluorinated substances. ZRLK recommends that relevant companies investigate the C9-C14 PFCAs in products, their salts and their related substances in advance. Containing conditions, timely replacement of non-compliant materials, to ensure that products meet the latest control requirements, to avoid trade risks!