2020年9月3日,歐盟在其官方公報上公布了歐盟食品接觸塑料法規 (EU) No 10/2011的修訂法案(EU)2020/1245,該法案主要對(EU) No 10/2011附件I、II、IV和V作了重要修改。 法案將于歐盟官方公報公布后第二十天(2020年9月23日)生效。在2021年3月23日之前首次投放市場且符合舊法規的食品接觸塑料材料及制品,允許繼續投放市場至2022年9月23日,直到庫存耗盡。
該法案的主要內容如下

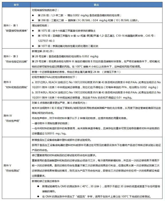
表1特定遷移限值清單

以下是關于上表1的一些要點:
重金屬特定遷移的元素種類從原有的9種(鋇、鈷、銅、鐵、鋰、錳、鋅、鋁、鎳限值不變)增至24種(新增銨、銻、砷、鎘、鈣、鉻、銪、釓、鑭、鉛、鎂、汞、鉀、鈉、鋱),其中4種鑭系元素(銪、釓、鑭、鋱)的限值為0.05mg/kg,砷、鉻、鉛、汞的限值為不得檢出(0.01mg/kg),鎘為不得檢出(0.002mg /kg),其他元素沒有限值要求。